bat·365(中文)在线官网平台-登录入口2020年面向中职生自主招生计划(含高职专业学院)

发稿时间:2020-05-25    浏览次数:1843

bat365在线平台官网

2020年面向中职生自主招生计划(含高职专业学院)

一、招生计划

bat365在线平台官网2020年面向常规模式中职招生专业一览表

序号

专业代码

招生专业

对应中职专业名称

学制

计划数

学费(元/学年)

技能证书或专业技能课程证书要求

办学地点

1

001

工程测量技术

不限专业

3

50

6410

无证书要求

白云校区

2

002

模具设计与制造

加工制造类专业均可报考

2

50

6410

白云校区

3

003

电子商务

不限专业

3

50

5250

白云校区

4

004

汽车电子技术

加工制造类、交通运输类、信息技术类专业均可报考 

3

50

6410

白云校区

5

005

计算机网络技术

不限专业

3

50

6410

天河校区

6

006

会计

不限专业

3

50

5250

白云校区

7

007

商务日语

不限专业

3

55

5250

白云校区

总计划

355






bat365在线平台官网2020年面向高职专业学院招生专业一览表

序号

高职院校

专业代码

招生专业

对应中职专业名称

学制

计划数

学费(元/学年)

技能证书或专业技能课程证书要求

办学地点

1

bat·365(中文)在线官网平台-登录入口

008

电子商务

不限专业

2

50

5250

无证书要求

揭阳市综合中等专业学校

2

009

数字媒体应用技术

2

50

6410

揭阳市综合中等专业学校

3

010

电子商务

2

40

5250

梅州市职业技术学校

4

011

会计

2

40

5250

梅州市职业技术学校

5

012

数字媒体应用技术

2

40

6410

梅州市职业技术学校

6

013

汽车电子技术

2

100

6410

肇庆市工业贸易学校

7

014

数控技术

2

50

6410

肇庆市工业贸易学校

8

015

数字媒体应用技术

2

150

6410

肇庆市工业贸易学校

9

016

机电一体化技术

2

30

6410

肇庆市农业学校(肇庆市工程技术学校)

合计

550




备注:现代学徒制(面向高中生、中职生)招生计划目前正在申报,总计划共690人,申报招生专业有工程测量技术、商务管理、物流管理、模具设计与制造、数控技术、机电一体化、电子商务、市场营销、旅游英语、软件技术、信息安全与管理和电子信息工程技术,预计6月份后组织考试,敬请关注365官网官网和官微最新通知。

二、招生对象及报考条件

面向中等职业技术学校应往届毕业生报考条件:

1.身体健康,符合广东省普通高等学校统一招生考试报名资格的应、往届中职毕业生。



2. 模具设计与制造专业和汽车电子技术专业所报考的招生专业直接相关,其他专业对考生中职阶段就读专业不做要求;本校自主招生招收中职生的各专业对考生中职阶段职业资格证书不做要求。

3. 根据教育部和省的有关精神,获得省级(含)以上行政部门主办的职业技能大赛获奖的考生,经365官网核实资格、公示无异议后,符合相关要求的,可免试录取。

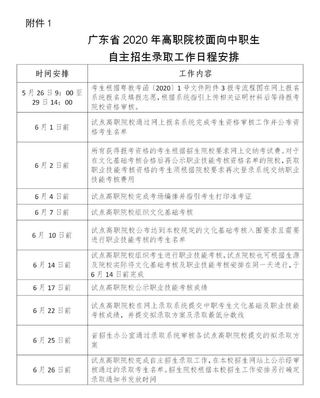
三、自主招生报名时间及考试时间

报名时间:526900---291400

报考网址:http://www.eesc.com.cn/gzks

考试时间:待定(具体时间另行通知)

使用高考报名号及密码进行报名及填报志愿,根据系统指引上传相关证明材料。

已被“依据学考成绩招生”或“3+专业技能课程证书”考试招生录取的考生不得再参加高职院校自主招生考试报名。
四、报考资料上传
1.
所有要报考的中职考生需在报名系统上传电子版材料包含:① 中职应届毕业生考生须在报名系统中按要求上传加盖中职学校公章的中职阶段就读及就读专业证明材料原件电子版。中职往届毕业生考生须在报名系统中按要求上传中职阶段毕业证书原件电子版。②申请免试资格的考生需上传职业技能大赛获奖证书原件电子版(复印件无效);各中职学校须认真审核本校应届毕业生考生提交的报考材料,经所在学校审核盖章(无盖章确认的材料视为无效),并须签署推荐意见,扫描电子版。

2.
考生资格审核。符合中职技能大赛获奖免试录取的报考资格审核工作,由365官网依据招生章程相关要求通过网上报名系统完成。

3.
报考资格审查查询。考生登录报名系统网上查看报名资格审核通过情况。

4.缴交笔试考试费。考生务必于规定报考时间前在报名系统完成网上缴交考试费流程,否则按自动放弃报名处理。缴费标准:考试缴费标准:120/

五、考核方式
365官网2020年自主招生考试采用“文化基础+职业技能”,中职技能大赛获奖学生凭有效获奖证书(在报名系统上传上传)可申请“职业技能大赛获奖免试方式、高职专业试点学院也采用“文化基础+职业技能”考核方式。
六、注意事项

1.考生须在填报志愿前认真查阅拟报考院校及专业的具体报考要求。因未认真查阅院校专业报考要求而在填报志愿后无法获得报考资格的,责任由考生自负。
2.
考生经学校确认报考资格后须按学校要求在系统中交纳考试费,考生交纳考试费后不再更改所填报的考核类型及院校、专业志愿。

3.
所有报考的考生必须注册“粤康码”并在来校参加考核时向报考院校提交《安全考试承诺书》(附件
2

七、招生咨询及联系方式

咨询电话(020)87745757

学校网址http://www.gdgm.cnhttp:

自主招生网址https://www.gdgm.cn/xsc/zzzs/list.htm

学校地址天河校区:广州市天河区广州大道北963/1098(广州地铁3号线梅花园站D出口旁100)

白云校区:广州市白云区钟落潭镇广从九路688(广州地铁14号线马沥站或新和站旁900)





工程测量技术

【国家双高专业、广东省示范性专业、中央和省财政支持实训基地、广东省一类品牌专业、教育部现代学徒制试点专业】

培养目标

面向广东省珠江三角洲地区, 培养具有诚信品质、敬业精神和团队意识,具备良好社会适应性和创新能力,掌握现代测绘与遥感信息处理技术,熟悉测绘工程项目的实施与管理,熟练“测量、计算、绘图及高新技术应用”技能,取得工程测量职业资格证,从事城市测量、无人机摄影测量、激光LiDAR数据处理、变形监测、不动产测量、GIS数据处理等第一线工作的高素质技术技能人才。


主要课程

建筑制图、AutoCAD数字测绘、测量技术基础、数字化测图、工程测量、GNSS测量技术、激光LiDAR数据处理、遥感技术及应用、无人机摄影测量原理、数据库技术、地理信息技术(GIS)、不动产测量和企业顶岗实习等。


就业方向

本专业近5年就业率均100%,毕业生供不应求。毕业生可到国土、规划、市政、交通、水利、电力等企事业单位信息化测绘与管理岗位从事工程测量、精密工程测量、数字化测绘与数据入库、不动产登记与发证、无人机摄影测量、卫星(航测)影像数据处理与4D产品生产、测绘软件开发、测绘仪器的营销与管理等工作。


模具设计与制造

【广东省示范性专业、省一流院校重点建设专业 、IEET工程及科技教育认证专业】

培养目标

面向广东省及珠江三角洲地区,适应现代制造业需要,培养具有诚信品质、敬业精神和团队意识,掌握模具设计能力及模具制造工艺知识、能熟练运用设计制造软件及操作数控机床,能从事模具设计、模具制造工艺、模具装配与维修等岗位,兼顾机械制造工艺、机械产品结构设计等岗位的高素质技术技能型人才。


主要课程

注塑模具设计、冲压模具设计、典型模具产品部件生产工艺与加工、模具数字化设计(3D)、计算机绘图(AutoCAD)、塑压成型设备、金属材料与热处理、模具优化设计、数控编程与加工、三维造型和电工与机床控制等。


就业方向

要在模具设计与制造、机电产品制造、汽车制造、电子电器和轻工业制造等行业,从事模具数控加工(数控铣床和加工中心操作)、模具特种加工(线切割操作、电火花操作)、模具装配(钳工修配、总装、抛光、检测、试模等)、模具结构设计、模具工程管理等工作。



汽车电子技术

【广东省示范性重点专业、中央财政支持实训基地】

培养目标

本专业培养思想政治坚定、德智体美劳全面发展,适应新形势下转型升级,紧跟社会发展、紧跟经济建设、紧跟大湾区发展的需要,适应智能驾驶时代的汽车产业和行业市场发展需要,具有较高政治素养、良好职业道德、较强实践操作能力、创新创业思维和可持续发展能力,掌握汽车电器系统、汽车安全性能与综合性能检测技术、车联网技术开发和管理等知识,熟悉汽车电器与智能汽车电子产品开发等技能,熟悉智能驾驶、智能座舱等智能汽车新技术,能从事汽车电器与汽车电子产品设计开发、汽车安全性能与综合性能检测、车联网相关技术的开发与管理、汽车及其配件销售、汽车故障检测维护等岗位工作,面向汽车电子控制系统维护与技术开发实践领域的高素质劳动者和技术技能人才。


主要课程

电工基础、汽车机械基础、汽车构造、计算机网络基础、C语言程序设计、数电与模电、数字电子技术、模拟电子技术、单片机原理与应用技术、汽车电器、汽车电子控制技术、嵌入式系统应用技术、汽车通讯技术、电机与控制技术、汽车元件检测技术、智能网联车联网技术、智能驾驶技术、智能座舱技术、传感与检测技术等课程;以及汽车维修电工技能实习、汽车电子开发实践制作、智能网联汽车新技术实训等大型实训项目。


就业方向

毕业生可在汽车制造企业、汽车4S店;汽车电器、汽车电子产品制造企业、汽车配件销售企业;汽车安全性能检测站、汽车综合性能检测站、汽车排放检测站;汽车导航、车辆运营监控、智能交通等车联网企业;汽车新技术设计开发等企业从事汽车电器与汽车电子产品设计开发、汽车安全性能与综合性能检测、车联网相关技术的开发与管理、汽车及其配件销售和汽车故障检测维护等工作。




计算机网络技术

【省级示范专业】

培养目标

培养具备计算机应用基本技能,计算机网络与信息安全基础知识、网络工程规划设计与实施(组建、管理与维护)、服务器系统配置与管理、主流信息安全产品的部署与调试、网络渗透与防御技术、信息安全工程、信息安全技术服务等专业技术的高素质技术技能型人才。


主要课程

计算机网络与通信、程序设计基础、Linux服务器配置与管理、Windows服务器配置与管理、Python编程、计算机网络安全、网络安全设备、数据库技术、广域网技术、网络设备及应用(CCNA)、华为网络设备、动态网页设计、综合布线技术、网络渗透与防御技术、Web与数据库应用安全技术、信息安全服务等。


就业方向

主要面向企事业单位的网络部门、IT公司、信息安全技术相关部门与单位,从事计算机网络系统集成的设计、安装、调试、管理、维护,网页设计和数据库系统管理与维护,信息安全技术人员、网络渗透与防御技术人员、安全技术咨询与服务、安全产品技术支持、计算机网络产品营销与技术支持等岗位。



电子商务

【国家骨干专业、省品牌建设专业、省一流高职院校高水平建设专业】


培养目标

本专业培养具备扎实的经济、管理、法律、现代信息技术、现代商务基础,全面掌握电子商务系统规划、设计、开发、管理与运作的理论、技术和方法,能熟练运用电子商务综合技能和现代信息技术从事商务活动或商务技术支持工作,具备从事一线商务运营和商务网络管理能力,具有较强的创新创业意识和能力,以及良好的职业道德、沟通能力和团队精神的“基础实、能力强、素质高”的应用型、技术技能型电子商务专业人才。


主要课程

经济学原理、电子商务基础、多媒体技术、跨境电商、商业摄影、网络营销实务、图像处理photoshop、国际贸易实务、网店运营、物流管理、网络数据库分析、电子商务投融资管理、会计基础、企业管理、静态网页设计等。


就业方向

1、各类工商企业电子商务系统管理维护岗位;

2、各级各类经济管理部门的计算机操作和网络业务岗位;

3、各外经贸公司、商品流通企业、网络公司相关网络营销业务岗位;

4、各类金融、保险、海关等商务网络运营、管理服务岗位;

5、各级各类教育、出版等部门的实验业务、电子出版等业务岗位;

6、社区服务、物业服务、家政服务等商务信息网络化管理服务岗位;

7EDI应用;

8ERP应用。



会计

【省级重点专业】

培养目标

本专业培养具有良好的职业素养和创新精神,掌握或熟悉企业会计核算的一般程序和基本理论、具备财会岗位群的操作知识、能力和素质,在企事业单位财会岗位从事专业工作的,面向生产、建设、服务、管理第一线岗位需要的,德、智、体、美等方面全面发展的高素质技能创新型专门人才。

主要课程

会计基础、财务会计、成本会计、财经法规、财务管理、经济法、税法、会计信息化、审计理论与实务、外贸会计、国际贸易、管理会计、财务报表分析、会计英语、会计电算化实训、会计分岗位实训、财务会计模拟实训、毕业综合实习等。


就业方向

1、各类企业的出纳、会计核算和内部审计及基层财务管理工作人员;

2、中小型企业会计主管;

3、事业和行政单位的会计核算和财务工作人员;

4、会计师事务所注册会计师助理人员和企业的内部审计工作人员;

5、税务师事务所、财务咨询公司的代理报税、代理记账人员。



商务日语

培养目标

培养具备基本的日语基础和日语交际能力,同时掌握国际商务专业知识,熟悉商务法律法规的高素质技术技能型人才。学生可以通过考试获得新日语能力考试(简称NJLPT1-2级)或J-TESTA-D级)考试证书、大学英语四级证书等。

主要课程

日语语音基础、初(中、高)级日语、日语能力拓展、商务日语听力、商务日语阅读、商务日语翻译、综合英语等。核心实训项目包括专业认知实习、广交会商务实习、商务日语实训等。


就业方向

外贸企业、咨询公司、宾馆酒店、培训机构等单位的外贸业务部、营销部、客服部、单证部、技术部、培训部等部门,从事国际业务员、行政助理、商务翻译、日语培训等。



数字媒体应用技术

培养目标
本专业培养思想政治坚定、德智体美劳全面发展,紧跟大湾区发展需要,具有较高政治素养、良好职业道德、较强实践操作能力、创新创业思维和可持续发展能力,掌握
.....等知识,熟悉互联网广告设计与制作技能,能从事互联网广告设计、影视动画、包装设计、书籍装帧设计、网页设计以及多种艺术设计等岗位工作,面向文化创意领域的高素质劳动者和技术技能人才。


主要课程

设计素描、设计色彩、构成基础、效果图表现技法、数码摄影基础、平面广告策划与设计、室内陈设设计、VI设计、包装设计、图形创意、字体设计、商业插画、网页设计、PhotoShopCorelDRAWIllustratorPremiereAfter EffectsPhotoShopSketchup3Ds maxVrayCorelDRAWCINEMA 4D、多媒体制作等。就业方向
     
室内设计师、软装设计师、展示设计师、平面设计师、广告策划师、产品外观设计师、动画制作师、网页设计师、影视后期制作师、美术编辑、动漫游戏设计师、图形设计软件认证师等。




数控技术

【校级示范性专业】

培养目标
培养适应智能制造时代,从事数控编程、数控加工、机械产品设计与制造和智能设备装调与维修的高素质技术技能型人才。毕业生实行毕业证书和职业技能证书“双证书”制度,可考证书有车床工(中级、高级)、电工上岗证、铣床工(中级、高级)等。



主要课程

机械制图、计算机绘图(AutoCAD)、机械工程基础、机械制造工艺与夹具设计、数控编程与加工、典型机械产品造型与加工(UG)、简单五金件加工(MarsterCAM)、高速与多轴加工、特种加工、电工电子技术、电气控制与可编程控制器、数控机床装调、数控机床故障分析与排除、机器人技术及其应用、毕业综合实践与顶岗实习等。就业方向面向五金、机电、模具、汽车、电子电器、轻工等制造行业企业,从事数控程序编制、加工工艺设计、数控设备的操作、调试、维修和技术管理的高素质技术技能型人才。主要工作岗位:数控工艺工程师、数控编程工程师、数控机床维修工程师、数控机床操作员、机械工程师、机械设计工程师、智能设备装调与维修员等。
(本专业为校级示范性专业。近年来,专业学生在职业技能竞赛中获得国家级二等奖3项、三等奖3项,省级一等奖24项、二等奖21项、三等奖6项。并于20122014年连续3年承办了由省教育厅主办的全国职业院校技能大赛“数控机床装调、维修与升级改造”广东选拔赛竞赛项目。20191月承办了由省教育厅主办的全国职业院校技能大赛“数控机床装调与技术改造”广东选拔赛竞赛项目)


机电一体化技术

【校级重点专业】

培养目标
培养德、智、体全面发展,适应生产、建设、管理、服务第一线需要,具备机械、电子、机器人
(机械手)及现代电工新技术知识,具有维修电工中级工的能力,能独立解决工作中遇到的复杂技术问题,能运用PLC、变频器、伺服定位系统、触摸屏等新技术对自动控制工程进行设计和改造;具备机电一体化技术基础理论基本技能,掌握机械制造的加工工艺,能够从事普通机床操作、数控机床的操作与编程、机电产品设计与工艺的设计、车间的现场管理、机电产品的销售与售后服务,完成自动化生产设备与自动生产线的安装、调试、维护保养等工作的技术技能型人才。


主要课程

机械制造基础、机械原理与机械零件、计算机辅助绘图、机械制图与电子CAD、电子电路分析制作、电工上岗证培训、C语言程序设计、单片机C程序设计、电机与电气控制技术、可编程控制器与组态监控、传感与检测技术、自动生产线的控制维护使用、工业机器人技术、变频调速技术、嵌入式开发技术等。
就业方向

      
主要就业行业(企业):电气设备制造加工企业、机电产品制造企业、汽车制造企业、电子电器企业和轻工制造企业。近年来为广东高铁、地铁输送大量技术及管理人才,与多家高科技型检测鉴定公司、大型机电类公司合作,培养的专业人才供不应求。